
2026/03/16
化学をはじめ、紙・パルプ、セメント、ガラス分野など産業の幅が広範囲にわたる素材産業は、経済社会を支える基盤をなすとともに産業競争力の源泉ともいわれている。しかし、カーボンニュートラルの実現に向けて産業構造の転換が図られる中、エネルギー多消費産業でもある素材産業においては多くの変革が必要とされている実情もある。では変革の後押しとして推進されているGX(グリーントランスフォーメーション)と素材産業の関わりについて、また2024 年度から実施されている「排出削減が困難な産業におけるエネルギー・製造プロセス転換支援事業」の状況や26 年度の本格稼働を目指す「排出量取引制度」などの現状、そしてサプライチェーンの強靱化に向けた取り組みについて素材産業課の土屋課長に話を聞いた。
製造産業局素材産業課長 土屋 博史氏
Tweet
素材産業の概要と現状
――日本経済・地域経済の基幹産業であり、わが国において産業競争力の源泉ともされる素材産業。しかし現在、グローバル競争の激化や内需の減少、エネルギー・原材料の高騰、そして2050年カーボンニュートラル実現に向けた製造プロセスの転換などさまざまな課題に直面しています。改めて素材産業の概要、そして産業を取り巻く現状についてお聞かせください。
土屋 素材産業とは、自然界の物質を加工し、製品製造に使いやすい素材に変え、付加価値をつけて提供する――まさに製造業における基幹産業の一つになります。一方、カーボンニュートラル実現という点においては、エネルギー多消費産業であるという課題を有している産業でもあります。そして国際競争力という点からは、化学品一つとっても、多くの機能性化学品やそれを支える基礎化学品、そしてファインセラミックスやゴム、ガラス、紙など、その市場は非常に多岐にわたる産業でもあります。さらに近年では、MI(マテリアルインフォマティクス)やAIの活用により、開発・製造・運転・保守などを効率化し、生産性や収益性の改善を進めつつある分野でもあります。そして人口減少などを背景に国内需要は緩やかに減少している一方で、グローバルにおいては生産能力が一部過剰になっている面もあります。
こうした中、米国をはじめとした国際社会では、グリーンの価値を「エネルギー安定供給」、「経済成長」に重きを置く情勢に変化するなど、したたかにGXを進めている状況にあります。そのためわが国における素材産業政策としては、GXと経済安全保障を切り口に、サプライチェーン全体で付加価値を武器にしながら内需と外需をしっかりと取り込んでいくことが重要になっています。
GX推進に向けた施策や取り組みについて
――そうした状況への対応として2022年以降、政府はGX(グリーントランスフォーメーション)の推進に注力しています。では、推進に向けたこれまでの取り組みとしてはどういったものがあったでしょうか。
土屋 素材産業分野においても、これまでエネルギーの安定供給、経済成長、そして脱炭素(カーボンニュートラル)を実現させるべく、さまざまなGX推進策を進めてきており、より具体的に展開されつつあります。23年2月には「GX基本方針」が閣議決定され、同年5月には「GX推進法」が成立。25年2月に「GX2040ビジョン」が閣議決定し、5月には「改正GX推進法」と「改正資源有効利用促進法」が成立しました。
こうした土台の上に、23年1月には「分野別投資戦略」が策定(24年12月には改訂)されました。本戦略では素材産業をはじめとした16の分野を設け、それに基づきながら投資促進策を具体化、実行しているところです。
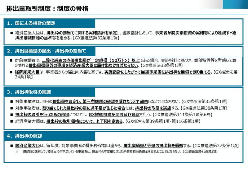
もう一つ重要な取り組みとして、「排出量取引制度」があります。26年度の本格稼働に向けて、エネルギー多消費産業である素材産業でもベンチマークの策定をはじめ、排出量取引の施行に向けた準備を丁寧に進めています。
またGX投資支援策の一つでもある「グリーンイノベーション基金」(GI基金)では、化学、セメント分野における技術開発分野でも着実に歩みを進め、実用化に向けた重要な局面を迎えています。
さらに24年4月には公正取引委員会において、独禁法グリーンガイドラインが改訂されました。独禁法運用における予見可能性の向上や市場の実態や脱炭素の効果を踏まえた対応など、企業単独では難しい問題に対する情報交換、共同調達、共同物流、共同廃棄、企業結合などがガイドラインには明記されており、それを踏まえながらGXの推進を図っているところです。
――25年に閣議決定、成立した「GX2040ビジョン」、「改正GX推進法」について、また素材産業との関わりについてお聞かせください。
土屋 「GX2040ビジョン」は、事業環境の予見可能性を高め、日本の成長に不可欠な付加価値の高い産業プロセスの維持・強化につながる国内投資、産業構造・産業立地・エネルギーを総合的に取り組むとして打ち出されました。その中でGX市場をどのように創出していくのか、切り口としては削減実績量や削減貢献量を明確に位置付けた上で、その価値を見える化し、サプライチェーン全体で共有していくことで強靱化の実現を図るとしています。素材産業においてもGXとDXを組み合わせて付加価値を掘り起こし、ビジネスにつなげていくという点で重要な方向性、要素になると考えています。
そして「改正GX推進法」で策定されたのが、先述した「排出量取引制度」です。試行段階であった第一フェーズでは、参加や目標設定、達成において自主的な取り組みがなされていたところ、本格稼働となる第二フェーズでは、直接排出10万トン以上の事業者を対象に参加を義務化するなどしています。制度の骨子では、国による指針の策定や排出目標量の提出・排出枠の割当てなどが規定され、一部の産業分野ではこの排出枠の割当に当たっては業種別ベンチマークに基づき行われることから、素材産業においてもベンチマークの設計などを含めて排出量取引制度実施に向けた準備を進めているところです。
このベンチマークについては、25年7月以降、排出量取引制度小委員会の傘下に設置したワーキンググループや他省庁における委員会で業種ごとのベンチマーク案を検討しました。「製造業ベンチマーク検討ワーキンググループ」では、素材産業のうち、石油化学、紙パルプ、セメント、石灰、カーボンブラック、ゴム、ソーダ、板ガラスについてベンチマークを策定しています。
もう一つ切り口として重要な取り組みが、GX産業構造の実現に向けた面的な取り組みである「GX産業立地政策」です。GX2040ビジョンで示されたGX産業立地の内容を三つの類型(①コンビナート等再生型、②データセンター集積型、③脱炭素電源活用型)に整理し、規制・制度改革と支援策を一体型で措置する「GX戦略地域」制度を創設しました。具体的な支援の方向性が示された①のコンビナート等再生型(GX新事業創出)では、例えばコンビナートの撤去には多額の費用が必要になるため、一部装置が放置されている、また設備稼働率の低下などにより設備を有効活用できていない場合がある――といった課題に対して、GX新事業創出に資する形で新たに必要となる共有インフラ(送電線、ユーティリティ)などの整備や既存設備の転換支援(排出削減が困難な産業におけるエネルギー・製造プロセス転換支援事業:HtA支援事業)などが検討されています。この部分については引き続き、GXグループを中心に産業の実態を踏まえながら検討を続けていく予定です。